
来源:凌通企业IPO深圳股票配资论坛
易思维IPO 明日上会:IPO 问询文件低级错误把天津写成天津省!业绩依靠政府补贴!2025 年上半年归属净利润亏损 509.91 万元,前三季度亏损扩大至 717.55 万元!
上交所发行审核网站显示,易思维IPO明日即将上会。
1 、公司今年 6 月刚刚申请 IPO,到现在不到半年,可算是高速高效审核的受益者,快速申请,快速上会,现在这样的模式非常好。
2 、IPO说明书显示,发行人上市的目的 公司专注于汽车制造机器视觉设备的研发、生产及销售,为汽车整车及零 部件制造过程的各工艺环节提供机器视觉解决方案。汽车产业作为国民经济的 第一大支柱产业,其制造过程中的关键设备仍主要被欧美日企业垄断,机器视 觉设备是其中的典型代表。公司是国内最早规模化为汽车制造提供机器视觉设 备的企业之一,打破了国外厂商的长期垄断,大幅度降低了国内汽车行业使用 机器视觉设备的成本,有力推动了汽车制造机器视觉设备的国产替代进程,已 成为该领域国内市占率第一的国家重点“小巨人”企业。
3 、公司2022-2024 年营收与净利润持续增长,但 2025 年上半年归属净利润亏损 509.91 万元,前三季度亏损扩大至 717.55 万元。公司解释亏损系汽车产业链季节性因素,收入集中在四季度,且固定成本占比高。
4 、公司净利润对政府补助和税收优惠的依赖明显。招股书显示,考虑所得税的影响,若公司自2022年开始未能享受财政补助和税收优惠,对公司报告期内净利润的影响金额分别约为2060.63万元、3628.92万元、3914.02 万元、792.33万元,占各期净利润的比例分别为403.71%、62.82%、46.31%、-121.21%。
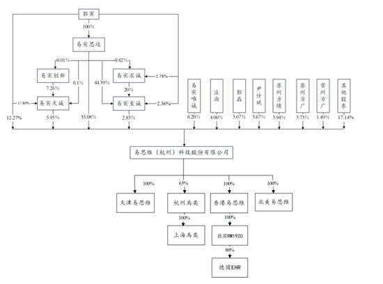
5 、公司IPO 之前对赌失败,易思维的原股东国投(上海)科技成果转化创业投资基金企业(有限合伙)(以下简称“国投基金”)曾持有公司约5.66%的股权,但在2025年3月,其彻底了退出股东行列。具体来看,因易思维未能于2024年6月30日完成证监局辅导验收,且未能于2024年9月30日完成合格首次公开发行股票并上市,触发对赌协议,国投基金有权要求实控股东回购其持有的公司股权。
6 、值易思维系天津大学“校友企业”,公司创始团队主要来自天津大学精密测试技术及仪器全国重点实验室。易思维6名核心技术人员中,有5人拥有在天津大学求学或任职的经历。具体来看,易思维董事长、总经理郭寅,具有天津大学博士研究生学历,2015年10月—2018年5月,任天津大学精密仪器与光电子工程学院讲师、硕士研究生导师;董事、副总经理郭磊为天津大学博士研究生学历;董事、首席技术官、产品技术中心总监尹仕斌,具有天津大学博士研究生学历,2015年7月—2018年12月,先后任天津大学精密仪器与光电子工程学院博士后、助理教授;职工代表董事、软件部总监庄洵,硬件部总监吕猛也毕业于天津大学。
7、目前的 IPO,我们支持所有科技企业 IPO,不过,面对投资人,态度一定要认真,否则太看不起为科技接盘的韭菜了。公司的 IPO问询的态度让我们不太放心。国投证券作为保荐人,竟然犯下小学生的低级错误,把天津写成“天津省科学技术厅”。换我们媒体,这样的稿子首先就是退回去退回去。
海量资讯、精准解读,尽在新浪财经APP
责任编辑:杨赐 深圳股票配资论坛
凯丰资本提示:文章来自网络,不代表本站观点。